首页
联系我们
EN
首页
科学研究
创新理论
有界计算理论
近似计算理论
并行可扩展理论
增量计算理论
跨模融合计算理论
大数据质量保证模型与方法
逻辑+AI
大数据计算复杂性理论
论文发表
知识产权
产品与解决方案
崖山数据库
采石矶
钓鱼城
新闻中心
综合新闻
科研动态
媒体宣传
院内动态
关于我们
研究院概况
组织架构
联系我们
招纳贤才
基础研究招聘
博士后招聘
社会招聘
校园招聘
文化党建
信息公开
信息公开
首页
·
信息公开
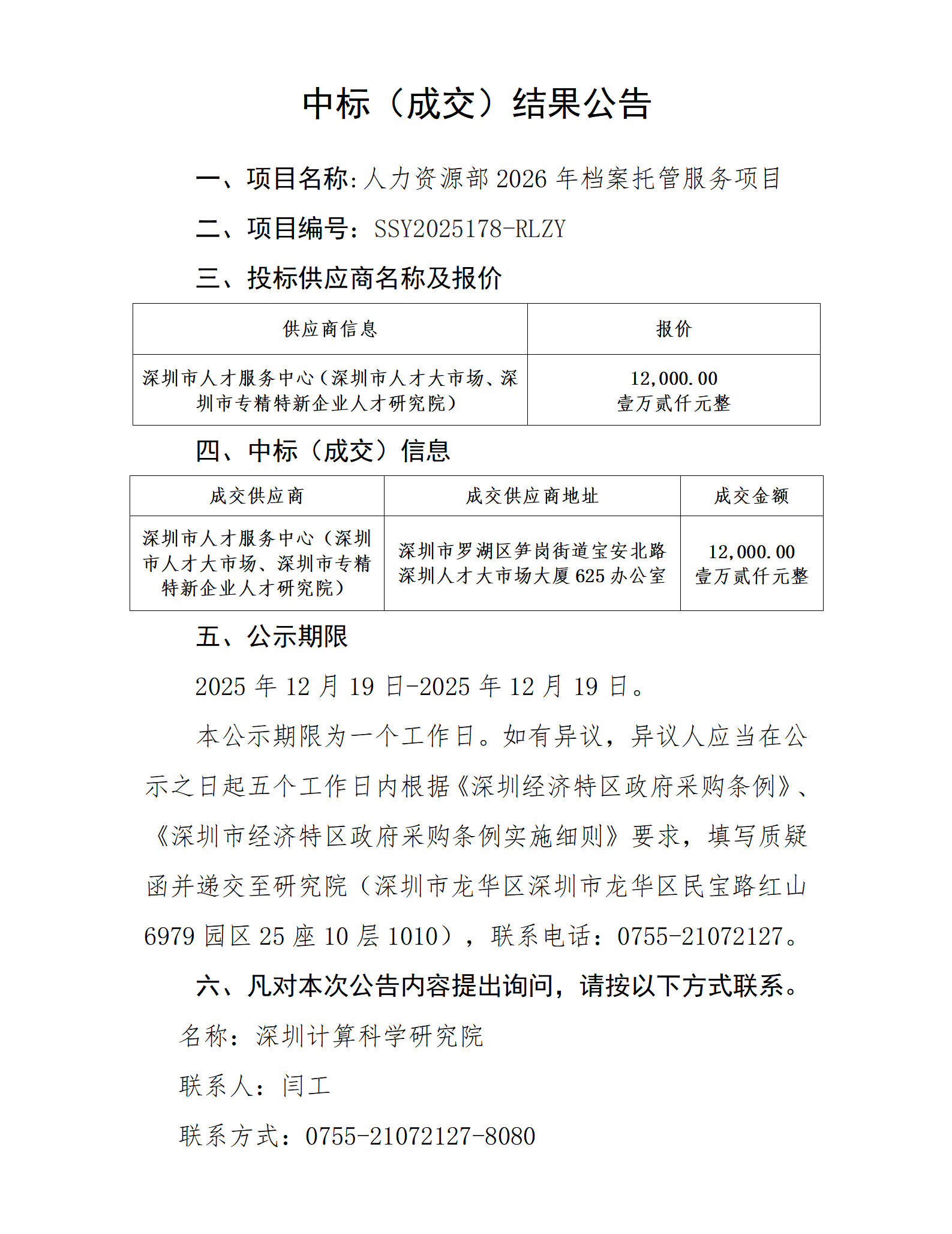
人力资源部2026年档案托管服务项目中标(成交)结果公告
发布时间:
2025-12-19
深圳计
算
科
学研究院人力资源部2026年档案托管服务项目,经批准采用单一来源的采购方式,现
将中标(成交)通知书予以公示。
上一篇:
关于宁远数据安全合规系统第三方...
下一篇:
关于PoD&IoD研究室续租一年超算中...
粤公网安备 44030902003371号