首页
联系我们
EN
首页
科学研究
创新理论
有界计算理论
近似计算理论
并行可扩展理论
增量计算理论
跨模融合计算理论
大数据质量保证模型与方法
逻辑+AI
大数据计算复杂性理论
论文发表
知识产权
产品与解决方案
崖山数据库
采石矶
钓鱼城
新闻中心
综合新闻
科研动态
媒体宣传
院内动态
关于我们
研究院概况
组织架构
联系我们
招纳贤才
基础研究招聘
博士后招聘
社会招聘
校园招聘
文化党建
信息公开
信息公开
首页
·
信息公开
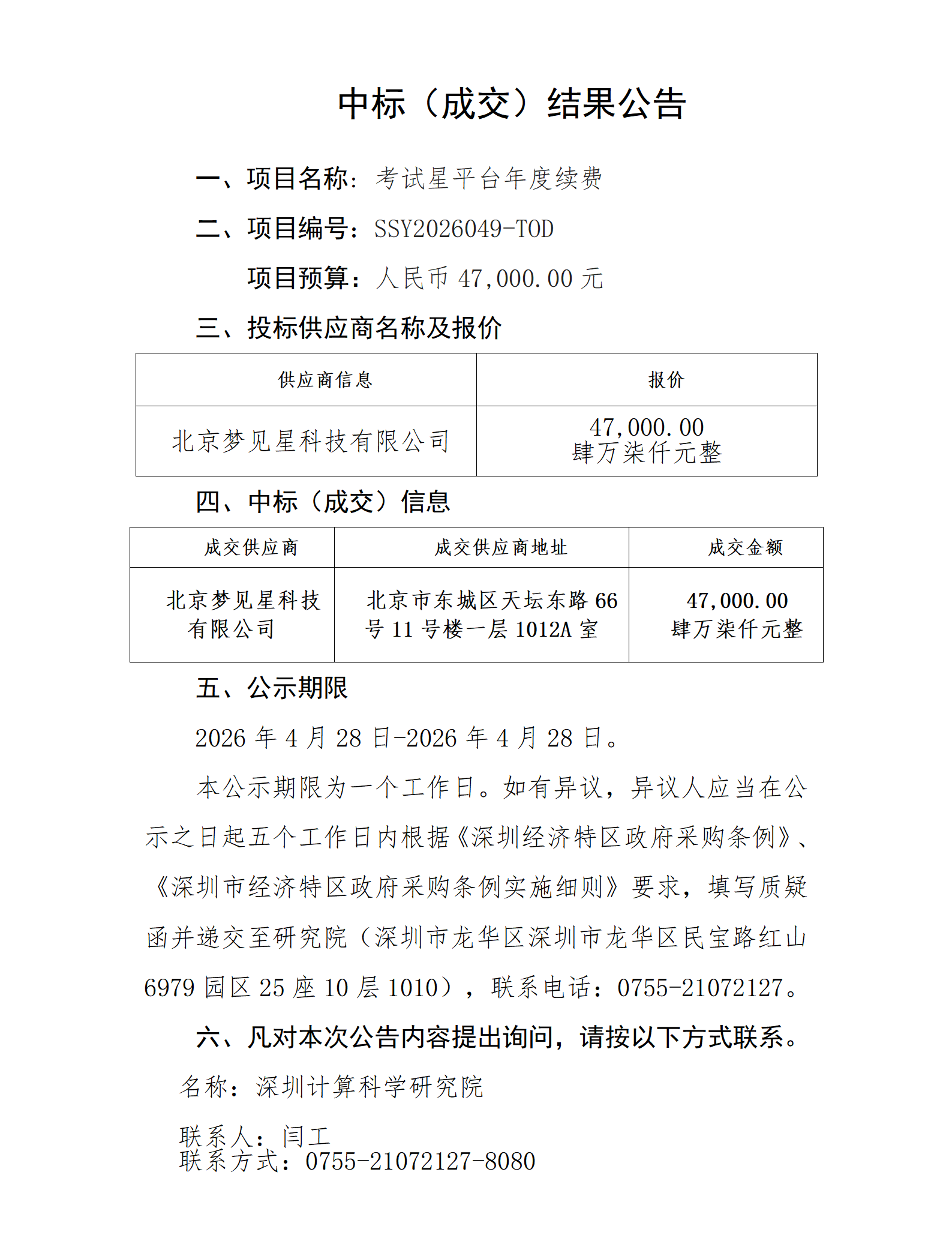
考试星平台年度续费项目中标(成交)结果公告
发布时间:
2026-04-28
深
圳计算科学研究院考试星平台年度续费项目,经批
准
采用单一来源
的采购方式,现将中标(成交)通
知书予以公示。
上一篇:
深圳计算科学研究院工会2026年五...
下一篇:
综合部邮件网关设备维保项目中标...
粤公网安备 44030902003371号